昨天,福建省教育考试院发布《2021年4月福建省普通高中体育与健康(笔试)学业水平考试有关事项》!也就是说,在高考前,普高的高三同学们需要参加体育学考哦!这关系到你能不能拿到高中毕业证书!
具体通知如下——
一、考试
(一)考试方式
笔试采用上机(无纸化)考试方式,考试时长30 分钟。
笔试卷面100分,包括15道选择题和10道判断题,每题4分。笔试在总分的权重20%,即以20分计入总分。
必修必学由市里组织,必考,学生五选一,5个项目是:
1000米跑(男生)/800米跑(女生)
立定三级跳远
跳远
50米跑
原地双手头上前掷实心球
选考项目分为六大类,选考项目范围由各设区市确定,学生据此自主选择一个项目进行考试,6大类分别是:
田径类
球类
体操类
民族民间体育类
水上和冰雪类
新兴运动类
体育学考总分这样算:
笔试权重20%
田径项目40%权重
必修选学项目40%权重
普通高中学生体育与健康学科学业水平考试成绩以“合格”、“不合格”方式呈现,总成绩大等于60分为合格,小于60分为不合格。
(二)考试时间
4月24日-25日。
二、报名
(一)报考对象
2018级普通高中在校生,高中阶段其他学校在校生和福建省户籍社会人员可自愿报名。
(二)报考地点
普通高中学生由学校统一组织报名,高中阶段其他学校在校生和福建省户籍社会人员可到学校所在地或户籍所在地的县(市、区)招生考试机构报名。
(三)报考时间
3月31日-4月2日。
(四)报考办法
使用“福建省普通高中学业水平考试管理系统”进行报名。
考生本人核对、确认无误后要在学校打印的《2021年福建省普通高中学业水平考试考生报名花名册》上的签字栏里签名。考生签名确认后,由于信息错误导致的后果由考生本人负责。
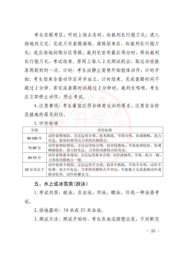
各个项目的评分标准










